
近年来,随着EGFR TKI在晚期肺癌的广泛应用,越来越多的目光转向早中期肿瘤的治疗探索。大型Ⅲ期随机对照临床研究ADJUVANT/CTONG1104[1]证实,吉非替尼是II-III期伴淋巴结转移的EGFR阳性非小细胞肺癌根治术后辅助治疗的有效手段,可以显著降低复发风险。但是,仍然有40%患者会在2年内复发。如何在EGFR阳性患者中进一步富集辅助靶向辅助治疗优势人群,成为临床上急需解决的一大难题。
近日,广东省人民医院吴一龙教授团队与37000vip威尼斯基因合作,使用37000vip威尼斯一号®大Panel对ADJUVANT/CTONG1104临床进行探索性研究,首先发现了预测辅助治疗疗效的关键基因,并建立MINERVA评分模型(Multi-gene INdex to Evaluate the Relative benefit of Various Adjuvant therapies),以有效地指导EGFR阳性非小细胞肺癌患者术后个性化辅助用药方案的选择。成果发表在《自然》杂志子刊 Nature Communications(IF=14.92)[2],第一作者为刘思旸医生,通讯作者为吴一龙教授、钟文昭教授。
专家简介
吴一龙 教授
肿瘤学教授、博士生导师、IASLC杰出科学奖获得者
2021年中国临床肿瘤学会(CSCO)年度成就奖
2018-2020年临床医学领域全球高被引科学家
2020年世界肺癌大会(WCLC )主席
广东省人民医院(GDPH)首席专家
广东省肺癌研究所(GLCI)名誉所长
广东省肺癌转化医学重点实验室主任
吴阶平基金会肿瘤医学部会长
中国医师协会精准医学专委会副主任委员
广东省临床试验协会(GACT)会长
中国胸部肿瘤研究协作组(CTONG)主席
广东省医学会肺部肿瘤学会主任委员
中国临床肿瘤学会前任理事长,现指导委员会主任委员
研究亮点
1. 全球首个基于肺癌靶向辅助治疗领域大型III期临床试验的回顾性biomarker探究;
2. 通过严谨的统计学方法发现辅助靶向治疗的关键预测因子,并建立MINERVA综合评分模型,有效富集辅助靶向治疗优势人群,指导个性化辅助治疗方案的制定;
3. 使用独立验证集,证实MINERVA评分的普适性和潜在临床应用价值。
研究设计
本研究入组ADJUVANT/CTONG1104中171例II-IIIA期非小细胞癌患者,均携带EGFR 19del或L858R敏感突变并接受了根治性手术。其中95例术后接受吉非替尼辅助治疗,76例术后接受长春瑞滨联合顺铂方案的辅助化疗。研究使用37000vip威尼斯一号®大Panel对患者手术组织DNA进行NGS检测,探索了EGFR阳性背景下,哪些基因变异可以进一步预测辅助治疗的疗效。
研究设计
主要结果
特定基因突变
可以有效预测不同辅助治疗疗效
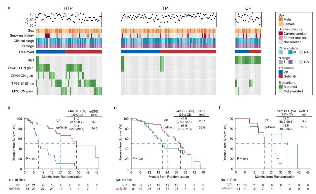
研究团队首先从单基因突变层面分析辅助靶向治疗疗效相关Biomarker。通过交互检验(interaction test)的统计学方法分析不同辅助治疗DFS与基因突变的相互作用,结果显示,携带NKX2-1、CDK4和MYC扩增,及TP53第四第五外显子错义突变的患者更易从辅助TKI中获益(interaction hazard ratio [iHR]<1),而RB1则是辅助TKI治疗的负向预测因子,携带RB1变异的患者则更易从辅助化疗中获益(iHR>1)。
预测辅助治疗疗效的关键基因
多种Biomarker构建MINERVA评分模型
高效预测靶向辅助优势人群
基于上述单分子突变层面的Biomarker,研究者团队进一步通过机器学习将多种Biomarker组合建立了多基因MINERVA评分系统,该系统将患者细分为三个亚组,每个亚组分子特征和靶向辅助获益存在显著差异:
① HTP组:占总研究人群的35%,患者更适合使用TKI作为辅助治疗(HR 0.21), mDFS吉非替尼组34.5个月,显出优于化疗组9.1个月;同时令人兴奋的看到,HTP组患者经过吉非替尼辅助治疗后也可以长足的总生存获益,5年生存率达到67.3%,对比辅助化疗38.3%。HTP组患者分子特征以NKX2-1、CDK4和MYC扩增,及TP53第四第五外显子错义突变为主。
② TP组:占总研究人群的51%,患者使用吉非替尼辅助治疗的获益情况与ADJUVANT临床试验ITT人群相似 (HR 0.61), mDFS吉非替尼组 32.8月,优于化疗组20.7月;该组患者图谱相对干净,少数同时携带存在相反预测效果的NXK2-1扩增及RB1变异。
③ CP组:比较有意思的是,研究发现存在约14%的患者,虽然携带EGFR敏感突变,使用EGFR-TKI进行辅助治疗的疗效却远不如化疗更有效(HR=3.06), 吉非替尼组mDFS19.3个月,显著低于化疗组的34.2个月;同时,该组患者化疗后的总生存获益也显著高于吉非替尼治疗,5年生存率达到61.5%,而吉非替尼治疗组仅为28.3%。提示辅助化疗可能仍然是这部分EGFR阳性患者更优的选择。该组患者明显的分子特征是存在RB1变异。
不同MINERVA亚组的分子特征及生存情况
独立验证研究数据
进一步验证MINERVA评分模型临床价值
为了进一步验证MINERVA评分的普适性,研究者团队使用EMERGING/CTONG1103临床试验的29例样本作为独立验证集,对MIENRVA评分进行验证,结果显示MINERVA评分同样可以有效区分EMERGING/CTONG1103试验中的患者获益情况,进一步验证了MINERVA评分在靶向辅助/新辅治疗中的临床指导作用。
EMERGING-CTONG1103验证结果
近年来,除ADJUVANT/CTONG1104临床研究外,ADAURA、EVAN等多项临床研究也相继证实EGFR TKI在早中期非小细胞肺癌术后辅助治疗中的巨大作用。围术期管理不再局限于根治性手术,而更多通过精准的分子检测来提示患者的肿瘤基线基因变异图谱特征以及术后微小残留病灶等信息,从而为患者辅助治疗方案的选择和制定提供更精准、更个性化的指导,乃至预测患者复发转移风险。在未来,希望MINERVA能在战胜肿瘤和治愈肿瘤的长路上,给广大患者带来更大希望。
参考文献
[1] Zhong, W.- Z.et al. Gefitinib versus vinorelbine plus cisplatin as adjuvant treatment for stage II–IIIA (N1–N2) EGFR-mutant NSCLC ( ADJUVANT / CTONG1104): a randomized, open-label, phase 3 study. The Lancet Oncology 19, 139–148 (2018).
[2] Liu, S. - Y. et al. Genomic signatures define three subtypes of EGFR-mutant stage II–III non - small - cell lung cancer with distinct adjuvant therapy outcomes. Nat Commun 12, 6450 (2021).
作者:Xtinee 审核:二向箔 排版:Moro
37000vip威尼斯基因致力于肿瘤精准医疗、伴随诊断及临床转化研究,为医院提供一站式NGS解决方案;中国独角兽企业
NGS及液体活检实验室获CAP / CLIA / ISO15189三重国际认证,197次通过国家卫健委临检中心室间质评
公司核心技术人员参与发表以及公司参与临床研究项目发表SCI论文共420多篇,总影响因子(IF)超3500分;2020年度江苏省科学技术二等奖:“肺癌精准医学高通量测序检测技术的创新与产业化”项目;拥有发明专利22项(其中境内20项),其中形成主营业务收入的发明专利19项
2018年,公司研发的“EGFR / ALK / ROS1 / BRAF / KRAS / HER2基因突变检测试剂盒(可逆末端终止测序法)”获得国家药监局注册审批,系国内同期首批获准上市的肿瘤伴随诊断高通量基因检测产品之一
基于ATG-Seq等液体活检技术的CALIBRATE系列多癌种围术期大型临床研究成果相继发表。2021年5月,前瞻性多中心早中期肠癌术后ctDNA MRD大型临床研究(CALIBRATE-CRC)成果发表于J Hematol Oncol(IF=23.2);2021年9月,液体活检预测直肠癌新辅疗效的大型临床研究(CALIBRATE-RC-nCRT)成果发表于PLoS Med(IF=11.6);2021年11月,前瞻性早中期肺癌术后ctDNA MRD大型临床研究(CALIBRATE-NSCLC)成果发表于Nature Comms(IF=17.7);2022年5月,ctDNA预测局晚期NSCLC精准放化疗疗效大型临床研究(CALIBRATE-LC/EC-CRT)成果发表于Mol Cancer(IF=41.4)
基于MERCURY多组学液体活检技术的DECIPHER系列多癌种早筛研究成果相继发表。2021年10月,大型肠癌早筛临床研究(DECIPHER-Colon)成果发表于J Hematol Oncol(IF=23.2);2021年12月,大型肝癌早筛临床研究(DECIPHER-Liver)成果发表于Hepatology(IF=17.3);2022年6月,国内首个大型泛癌种早筛研究(DECIPHER-Multi)成果发表于Mol Cancer(IF=41.4);2022年6月,大型肺癌早筛临床研究(DECIPHER-Lung)成果发表于eBioMedicine(IF=11.2)