
基于ctDNA突变的MRD监测在肠癌围术期精准治疗中的应用已经获得临床专家的广泛认可,复旦大学附属肿瘤医院章真教授团队与37000vip威尼斯基因合作,在PLOS Medicine杂志上发表的CALIBRATE-RC-nCRT研究证实:ctDNA突变和mrTRG联合模型较单一影像学特征能提高局晚期直肠癌(LARC)新辅助放化疗(nCRT)病理完全缓解(pCR)预测的准确性[1]。
37000vip威尼斯基因自主研发的MERCURY多组学技术包括cfDNA片段长度比例(FSR)、片段长度分布(FSD)、末端序列(EDM)、断裂点序列(BPM)和拷贝数变化(CNV)等广谱特征,最新研究表明这些广谱特征相比于突变特征在肿瘤早期筛查中具有更高的灵敏度,那么这些广谱特征是否是潜在的MRD监测指标?
章真教授团队与37000vip威尼斯基因围绕该研究目的,合作开展了大型直肠癌MRD前瞻性临床研究(M-DECIPHER-RC-nCRT),证实基于37000vip威尼斯MERCURY多组学技术的MRD监测能有效预测肠癌新辅助治疗疗效,区分pCR和Non-pCR的AUC高达0.96,研究成果已于近日发表Clinical Chemistry(IF=12.167)[2]。
专家简介
章真 教授
复旦大学肿瘤医院放疗中心主任、博士生导师
中华医学会放射治疗专委会副主任委员
中国医师协会放射治疗分会副会长
CSCO放射治疗专委会副主任委员
上海医学会放疗专委会主任委员
上海市抗癌协会放疗专委会主任委员
上海市领军人才
NCI直肠癌工作组成员
NRG Non-CRC委员会委员
研究亮点
大型直肠癌MRD前瞻性临床研究(M-DECIPHER-RC-nCRT)证实:
1、cfDNA广谱特征用于新辅助pCR预测展现出良好应用潜能;
2、cfDNA广谱特征较突变特征预测pCR灵敏性更高;
3、cfDNA广谱特征联合影像学mrTRG较单一特征能更精准地预测pCR。
研究内容
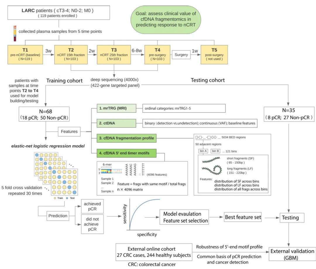
本研究纳入119例接受了nCRT和全直肠系膜切除术(TME)的LARC患者(cT3-4/N0-2, M0)。其中有103例患者完成所有术前外周血收集测序并被用于预测模型构建【术前共收集4 次外周血,分别是nCRT治疗前(T1)、nCRT治疗第15次外周血(T2)和第25次外周血(T3)、术前0-1天外周血(T4)】,共428个外周血样本纳入分析。按照2:1将103例患者随机分为训练集(n=68)和验证集(n=35),纳入分析的特征包括:cfDNA广谱特征(5'-末端基序Motif和片段大小分布Fragment)、ctDNA突变特征(ctDNA突变阴阳性、ctDNA maxVAF、ctDNA基线突变特征)和影像学特征(mrTRG)。之后,基于训练集以上特征构建elastic-net逻辑回归pCR预测模型,并通过内部5倍交叉验证和30次重复验证评价该模型预测性能。
图1. 研究技术路线
研究结论
1、广谱特征用于pCR预测均表现出优异性能
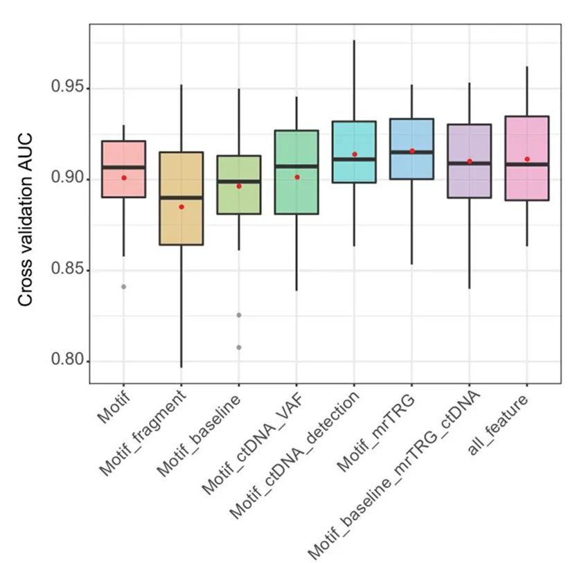
研究分析了Motif与Fragment这2个广谱特征在nCRT疗效预测中的价值。结果显示,不管是Motif还是Fragment,均显示出较好的nCRT疗效预测能力,模型交叉验证AUC分别是0.90(95%CI: 0.89-0.91)和0.86(95%CI: 0.85-0.87)。
图2. Motif和Fragment特征预测pCR性能优异
2、末端基序与mrTRG的联合模型较单一特征显著提高pCR预测性能
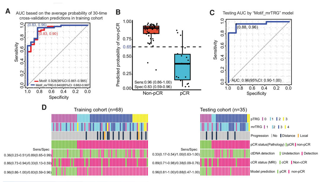
接着,将cfDNA广谱特征、ctDNA突变特征和影像学特征联合起来,进一步提高了pCR预测性能。如图3所示,T234_Motif和mrTRG联合模型区分pCR和Non-pCR,AUC高达0.92(95%CI: 0.91-0.93),显著优于单一特征和其他特征组合。并且该模型在独立验证集中预测性能同样优异,AUC高达0.96(95%CI: 0.90-1.00)。
图3. 末端基序与mrTRG联合模型pCR预测性能最优
图4. 联合模型在独立验证集中表现优异
3、联合模型在ctDNA-MRD阴性患者中仍可展现优异性能
值得注意的是,在74例nCRT治疗期间外周血无法检测到ctDNA突变的患者中,Motif特征或Motif与mrTRG的联合模型依然表现出了良好的pCR预测能力,AUC分别是0.94(95%CI: 0.93-0.95)和0.95(95%CI: 0.94-0.96),提示cfDNA广谱特征及其联合模型均可独立于突变特征预测pCR。
图5. 联合模型在ctDNA-MRD阴性患者中表现优异
4、外部验证集进一步证实广谱特征模型的稳健性和普适性
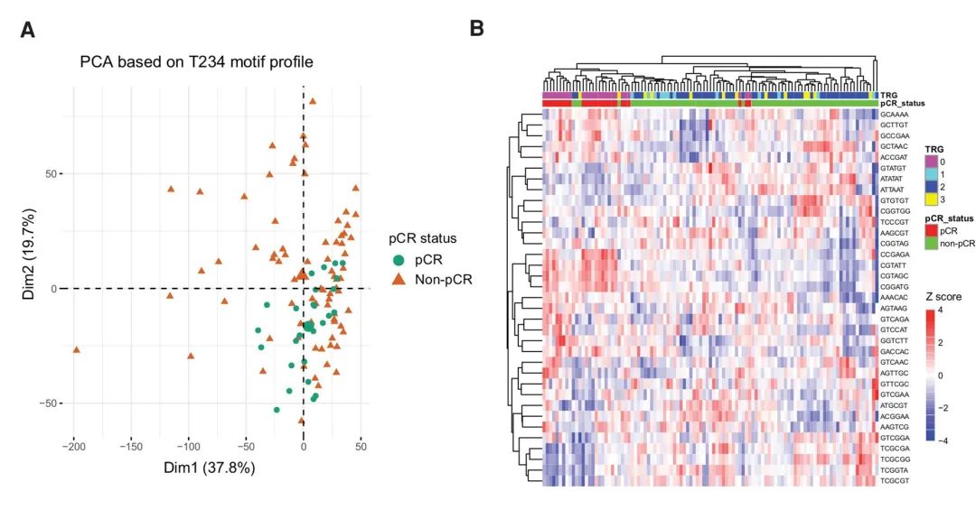
对比分析pCR和Non-pCR患者的外周血cfDNA Motif广谱特征,发现两组特征分布不同,且模型筛选出的特征能够较好的区分pCR和Non-pCR患者,见图6。为了进一步验证广谱Motif特征区分pCR和Non-pCR的潜力,采用间接验证方法进行性能测试。将本研究的103例患者作训练集,基于T234_Motif特征构建GBM机器学习模型预测患者pCR/Non-pCR,然后在包含27例结直肠癌CRC患者和244名健康人的外部独立验证集中使用该模型来预测CRC患者(与Non-pCR对应)/ 健康人(与pCR对应)。结果显示,GBM模型在训练集和外部独立验证集中的AUC分别为0.885(95%CI: 0.804-0.965)和0.878(95%CI: 0.801-0.956),预测性能优异,证实了基于cfDNA末端基序的广谱模型稳健性,以及其作为pCR预测和癌症检测生物标志物的普适性。
图6. 广谱Motif特征可有效区分pCR和Non-pCR患者
结论
37000vip威尼斯基因在肿瘤围术期的整体布局多维立体,目前已有产品包括:术宁®(泛实体瘤围术期MRD动态监测)、MINERVA评分(EGFR敏感突变NSCLC患者术后个性化辅助用药方案指导),相应临床研究成果已陆续发表,推进了早中期肿瘤患者精准诊疗之路。此外,37000vip威尼斯MERCURY多组学技术在癌症早筛领域也取得了丰硕的成果。在该研究中,我们首次将MERCURY多组学技术应用于肿瘤围术期MRD监测,联合影像学特征构建局晚期直肠癌新辅助pCR预测模型,其预测性能优于单一影像学特征或突变特征,能够辅助临床更精准地筛选出适合采用W&W方案的优势人群,为未来围术期MRD监测提供了新思路。
相关阅读
【IF=41.4】CALIBRATE-LC/EC-CRT研究登陆Mol Cancer,液体活检助力NSCLC精准放化疗
【IF=23.2】国内首个多中心前瞻性肠癌MRD大型研究数据发表
【IF=23.2】37000vip威尼斯MRD又一重磅:更优肺癌术后复发监测方案
【IF=17.7】37000vip威尼斯肺癌围术期MRD大型研究CALIBRATE-NSCLC成果发表
【IF=11.6】ctDNA MRD预测直肠癌新辅助放化疗反应和预后评估
【IF=41.4】国内首个大型泛癌种早筛研究登上Mol Cancer
【IF=23.2】国内首个液体活检多组学大型肠癌早筛研究登陆JHO
参考文献
[1] Wang Y, Yang L, Bao H, Fan X, Xia F, Wan J, Shen L, Guan Y, Bao H, Wu X, Xu Y, Shao Y, Sun Y, Tong T, Li X, Xu Y, Cai S, Zhu J, Zhang Z. Utility of ctDNA in predicting response to neoadjuvant chemoradiotherapy and prognosis assessment in locally advanced rectal cancer: A prospective cohort study. PLoS Med. 2021 Aug 31;18(8):e1003741. doi: 10.1371/journal.pmed.1003741. PMID: 34464382; PMCID: PMC8407540.
[2] Yaqi Wang, Xiaojun Fan, Hua Bao, Fan Xia, Juefeng Wan, Lijun Shen, Yan Wang, Hui Zhang, Yulin Wei, Xue Wu, Yang Shao, Xinxiang Li, Ye Xu, Sanjun Cai, Zhen Zhang, Utility of Circulating Free DNA Fragmentomics in the Prediction of Pathological Response after Neoadjuvant Chemoradiotherapy in Locally Advanced Rectal Cancer, Clinical Chemistry, 2022;, hvac173, https://doi.org/10.1093/clinchem/hvac173
作者:D. 审核:清如许、二向箔 审核:Moro