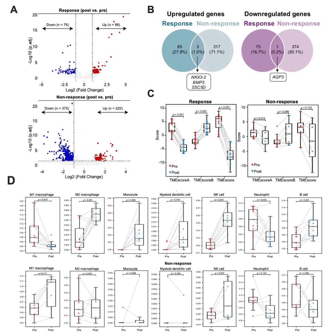
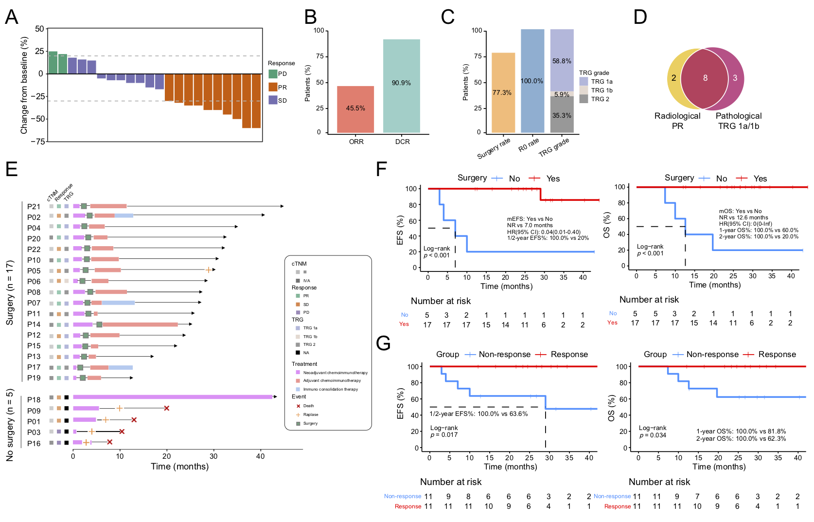
导语 胃癌是全球高发且致死率位居前列的恶性肿瘤之一,围术期化疗联合手术是可切除胃癌人群的标准治疗方案[1]。近年来,新辅助化免治疗(NCIT)亦展现出良好前景,尤其在DNA错配修复缺陷(dMMR)或微卫星高度不稳定(MSI-H)亚型中,患者更可能获得显著病理缓解与生存获益[2, 3]。因此,探索可靠的疗效预测、预后生物标志物是当前研究的关键方向。 近日,浙江省肿瘤医院程向东教授、俞鹏飞教授团队与37000vip威尼斯基因合作,评估了22例局部晚期dMMR/MSI-H胃/胃食管结合部腺癌患者接受新辅助信迪利单抗联合SOX方案(奥沙利铂+替吉奥)的疗效与安全性。研究进一步依托37000vip威尼斯一号®大Panel、全转录组RNA测序及多重荧光免疫组化(mIHC)等技术,筛选出与治疗响应及生存相关的潜在生物标志物,为患者疗效分层与复发监测提供了依据。相关研究成果已发表于Cell Communication and Signaling(IF=8.9)[4]。 研究亮点 新辅助化免治疗疗效突出:在dMMR/MSI-H胃/胃食管结合部腺癌中,客观缓解率(ORR)为45.5%;完成手术者R0切除率为100%,病理完全缓解(pCR)率高达58.8%,并观察到长期生存获益。 多组学分析锁定潜在疗效与预后标志物:CDKN2A基因突变与较差的治疗响应和生存结局相关;而范可尼贫血(FA)通路变异及特定免疫通路激活与良好的预后相关。转录组分析显示,响应组患者GYLTL1B、PHLDA1等基因显著上调,增殖及免疫激活通路活化,且治疗后有良好的免疫重塑;而无响应组则呈现免疫抑制表型。以上特征揭示了患者对化免治疗的不同响应,也为后续的风险分层与个体化治疗策略提供依据。 研究内容 本研究纳入22例可切除III/IVA期dMMR/MSI-H型胃/胃食管结合部腺癌患者,所有患者均接受信迪利单抗联合SOX方案的新辅助化免治疗。收集新辅助治疗前(基线)和手术肿瘤组织样本,开展37000vip威尼斯一号®大Panel检测、全转录组RNA测序和mIHC等多维度检测分析。 新辅助化免治疗整体疗效突出 研究表明,NCIT后总体耐受性良好且疗效突出:77.3%患者(17/22)实现影像学降期,ORR为45.5%(图1A–B)。17例接受手术的患者均实现R0切除, pCR率和主要病理缓解(MPR)率分别为58.8%和64.7%。此外,肿瘤病理退缩与影像学结果高度一致(图1C–E)。生存分析显示,NCIT后手术患者无事件生存期(EFS)/总生存期(OS)均显著优于未手术患者(图1F)。此外,与无响应组相比,响应组EFS/OS均显著延长(图1G)。 图1. NCIT治疗响应 “响应组”:TRG 1a–1b(残余肿瘤细胞<10%) “无响应组”: TRG≥2(残余肿瘤细胞≥10%)、PD或影像学肿瘤明显增大的SD 新辅助化免治疗疗效相关的分子变异特征 基线组织高频突变基因包括 KMT2B(85.7%)、ARID1A(81.0%)、LRP1B(61.9%)、RNF43(61.9%)、BAX(57.1%)和 MSH6(57.1%)(图2A)。与响应组相比,无响应组基线组织中NF1、KDR、CDKN2A和PLK1突变发生率显著更高(图2B)。此外,响应组FA通路变异有更高发生频率但差异未达显著(p=0.080)(图2C)。生存分析初步显示,ARID1A突变与较差的生存结局相关,而FA通路变异则提示更佳的生存预后。 图2. NCIT治疗响应相关基因及通路 新辅助化免治疗疗效相关的免疫浸润特征 基于基线组织的全转录组测序数据,研究系统比较了NCIT响应组与无响应组肿瘤微环境(TME)的基因表达差异。两组样本中共鉴定出4个差异表达基因(DEGs):GYLTL1B、PHLDA1、IGFN1和SH2D5,均在响应组肿瘤中显著上调(图3A)。在通路层面,基因集富集分析(GSEA)显示,响应组中显著富集的前5条通路为E2F靶点、G2M检查点、mTORC1信号、MYC靶点以及TNFA–NFKB信号通路(图3B)。同时,多条免疫激活相关通路也与治疗响应显著相关,包括IFNγ响应、IFNα响应、炎症响应和IL2–STAT5信号(图3C)。无响应组的MeTIL水平及Th17特征升高,提示其可能形成免疫抑制微环境,从而削弱NCIT获益(图3D)。与此一致,mIHC结果进一步显示,无响应组在间质区及总体肿瘤区域中M1巨噬细胞浸润比例更高。 图3. NCIT治疗响应相关的TME特征 探讨经新辅助化免治疗后的免疫重塑机制 基于NCIT前后配对样本的转录组数据分析,响应组与无响应组在治疗后的转录组重塑存在明显差异:响应组治疗后共有88个基因上调、76个基因下调(图4A);而无响应组则呈现更广泛的转录改变,分别检测到220个上调基因和375个下调基因。仅发现3个上调基因(NKX3-2、BMP3、SSC5D)和1个下调基因(AQP3)在两组间发生同向变化(图4B)。 KEGG通路分析显示,响应组治疗后特异上调的基因主要富集于Hippo信号通路、胃癌相关通路、细胞黏附分子及局灶黏附等,下调的通路则与免疫抑制相关信号及部分感染相关反应有关,提示其可能发生更活跃的细胞通讯与组织重塑过程。相比之下,无响应组差异基因更多集中在代谢、结构维持和应激反应相关通路。 在微环境层面,尽管两组基线TMEscore差异不显著,但响应组治疗后样本呈现TMEscoreA下降、TMEscoreB上升的趋势(图4C),且治疗后M1巨噬细胞和中性粒细胞减少,而M2巨噬细胞、单核细胞、树突细胞、NK细胞和B细胞浸润增加(图4D),提示出现免疫消退和功能极化。 图4. 响应组和无响应组治疗前后的免疫重塑 结语 本研究结果表明,新辅助化免治疗可使dMMR/MSI-H型胃/胃食管结合部腺癌患者获得较高的病理缓解并带来生存获益。此外,本研究通过多组学整合分析筛选出若干候选生物标志物,不仅揭示了不同响应患者的免疫特征及变化过程,更为后续风险分层与治疗策略优化提供了详实的分子线索与依据。 专家简介 程向东 教授 浙江省肿瘤医院党委书记 浙江省癌症中心 主任 浙江省上消化道肿瘤诊治技术研发中心 主任 国家重点研发计划(973)项目 首席专家 中国抗癌协会副理事长 中国抗癌协会胃癌专业委员会 副主任委员 中国医师协会肿瘤外科医师委员会副主任委员 中华医学会外科学分会胃肠外科学组常务委员 中国研究型医院学会消化道肿瘤专业委员会常务委员 浙江省医师协会肿瘤外科医师分会 主任委员 浙江省抗癌协会胃肿瘤专业委员会 主任委员 浙江省肿瘤微创外科联盟 主席 浙江省医学会外科学分会 副主任委员 浙江省抗癌协会副理事长浙江省癌症基金会理事长 俞鹏飞 教授 浙江省肿瘤医院胃外科副主任 主任医师,医学博士,硕士生导师 日本癌研有明医院访问学者 国际胃癌协会(IGCA)会员 中国抗癌协会胃部肿瘤整合康复专委会常委兼秘书长 中国抗癌协会胃肠间质瘤整合康复专委会委员 浙江省抗癌协会肿瘤微创诊治专委会青委副主委 浙江省医师协会肿瘤外科医师分会常委兼总干事 浙江省医师协会肿瘤MDT专委会常委 浙江省医学会外科学分会青年委员 擅长胃恶性肿瘤的外科治疗及综合治疗,如腹腔镜胃癌根治术,保留功能的胃癌手术等,对晚期胃癌的转化治疗也有深入的研究。World J Gastrointest Surg 编委会委员;发表论文30余篇,其中SCI论文20余篇;参与或主持国家自然科学基金,浙江省自然科学基金多项。 参考文献 1. Al-Batran SE, Homann N, Pauligk C, et al. Perioperative chemotherapy with fluorouracil plus leucovorin, oxaliplatin, and docetaxel versus fluorouracil or capecitabine plus cisplatin and epirubicin for locally advanced, resectable gastric or gastro-oesophageal junction adenocarcinoma (FLOT4): a randomised, phase 2/3 trial. Lancet. 2019;393(10184):1948-1957. 2. Chao J, Fuchs CS, Shitara K, et al. Assessment of Pembrolizumab Therapy for the Treatment of Microsatellite Instability-High Gastric or Gastroesophageal Junction Cancer Among Patients in the KEYNOTE-059, KEYNOTE-061, and KEYNOTE-062 Clinical Trials. JAMA Oncol. 2021;7(6):895-902. 3.Al-Batran S, Lorenzen S, Homann N, et al. 1429P Pathological regression in patients with microsatellite instability (MSI) receiving perioperative atezolizumab in combination with FLOT vs. FLOT alone for resectable esophagogastric adenocarcinoma: Results from the DANTE trial of the German Gastric Group at the AIO and SAKK. Ann Oncol. 2021. 32. 4. Yu P, Huang X, Chen X, et al. Molecular and immune determinants of response in locally advanced deficient DNA mismatch repair/microsatellite instability-high gastric or gastroesophageal junction adenocarcinoma treated with neoadjuvant chemoimmunotherapy. Cell Commun Signal. Published online December 30, 2025. doi:10.1186/s12964-025-02624-y


